近期,國家能源局印發《“十四五”現代能源體系規劃》,在指標設置上明確指出:到2025年,非化石能源消費比重提高到20%左右,非化石能源發電量比重達到39%左右,“十四五”期間提高5.8個百分點。另一方面,1月24日,根據發改委發布的《“十四五”現代流通體系建設規劃》顯示,針對新能源汽車、自動駕駛等行業需要加快發展智慧物流,積極應用現代信息和智能裝備,提升物流自動化、無人化水平。 前,我國能源產業格局中,煤炭、石油、天然氣等產生碳排放的化石能源占能源消耗總量的84%,而水電、風電、核能和光伏等僅占16%。近兩年作為“雙碳”目標戰略的關鍵窗口期,各級政府接連發布相關政策,推進“雙碳”目標加速落地。
政策驅動下,新能源市場將迎來井噴式爆發,與之相關的設備行業,也面臨著巨大的機遇。作為新能源生產過程中的核心物流設備,近幾年,移動機器人在新能源行業的落地正在進一步加快。
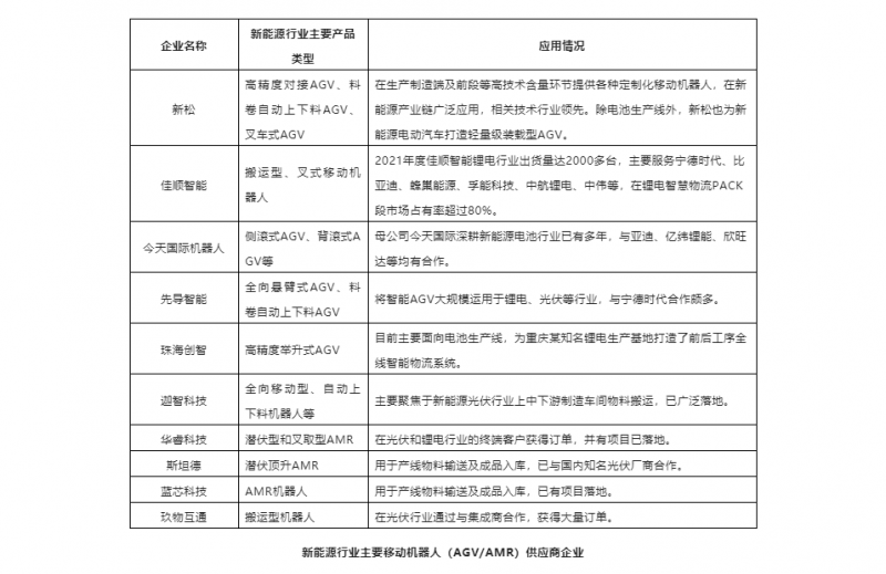
根據
中國移動機器人(AGV/AMR)產業聯盟數據、新戰略移動機器人產業研究所統計顯示,2021年,新能源電池市場占工業應用移動機器人整體銷售市場的8.4%,增速明顯,是2021年度最受矚目的細分行業。
為了更好地了解新能源(電池)行業移動機器人應用現狀及未來趨勢,新戰略移動機器人全媒體近期特別采訪了近兩年在新能源行業表現頗為亮眼的兩家企業——新松機器人及佳順智能的相關負責人,與他們聊了聊新能源行業的“機遇”與“挑戰”。
采訪對象:
新松移動機器人BG總裁王玉鵬
佳順智能副總裁張金亮
鋰電行業的井噴式發展
2022年1-3月,我國動力電池裝車量為51.3GWh,同比上升120.7%。相關機構預測,2022年中國的動力電池全年裝機量將達299.9GWh,同比增長94.1%。
鋰電池產業的快速增長,很大的一部分原因是因為鋰電池產業鏈終端的需求旺盛,從而使鋰電池上游和中游的產能大量釋放。新能源汽車的快速發展也使鋰電池的銷量大增,作為鋰電池產業鏈的下游可謂成為鋰電池產業鏈發展的最強助攻。
當前,寧德時代、億緯鋰能、蜂巢能源、比亞迪、欣旺達等多家鋰電頭部企業相繼入局。據悉,2021年至今,寧德時代已向鋰電設備企業派發多筆訂單,合計金額達114億元;億緯鋰能在今年3月份正式披露湖北荊門百億電池項目,實現大規模擴產;蜂巢能源開年至今釋放近10億鋰電設備訂單;欣旺達2021年以來在動力電池領域投資規劃已超600億元。
從各家企業建廠擴產的軌跡當中明顯可見鋰電這塊“蛋糕”越做越大,據了解,近日A股鋰電池板塊79家企業中,有32家企業先后披露一季度業績報告,均呈正向增長。
前有政策大力推動,后有鋰電市場的“缺口大開”,各家鋰電企業卷起擴產狂潮,但鋰電制造的工序復雜繁多,為提升效率,保證產品的一致性和穩定性,實現產能規劃,提升企業核心競爭力,鋰電行業對自動化、智能化生產,信息化流程管理迫在眉睫。
作為智能生產與智能倉儲的必要設備,移動機器人的崛起順勢而為。
需求特點:前端定制化為主,后端較為標準化
鋰電的生產工序分為前中后三段。

前段工序
該工序是鋰電生產的核心關鍵,約占整個生產工序的40%以上,生產過程中有漿料攪拌、正負極涂布、輥壓、分切、極片制作和模切等步驟,產線生產節奏緊密,對生產設備上下料的對接精度、運輸速度、準確率以及整體調配的要求極高,需要做到多臺單體設備的串聯與高精對接,十分考驗企業的技術功力。
王玉鵬介紹,移動機器人最先在前段工序開始大量應用,“單體設備組裝過程中,設備與設備之間的對接跟轉運,移動機器人的作業方式十分適合,新松最早切入新能源電池領域就是從前段工序開始的,我們開發了國內首臺高精度對接AGV,之后,新松更多的也會持續關注前段市場的應用。”
中段工序
該段工序主要是電芯的合成與制造,利用管道線、鏈條線等線體進行裝配的供貨和上下料,移動機器人應用較少。
后段工序
該段工序主要是電池的化成分容、電池模組及PACK線集成與物料物流的倉儲配送等,會大量用到激光叉車及二維碼AGV等產品。
張金亮介紹,在電池模組及PACK線集成當中,大多是應用二維碼導航技術的AGV/AMR,一條模組生產線上能達到四五十臺機器人的使用。同時,倉儲物流環節需要用到大量激光叉車、貨架車等工藝簡單的AGV實現基礎的自動化物流輸送。“相比前中段工序,后段的場景較為標準化,容易橫向復制,所以是大部分AGV企業的‘兵家必爭之地’。”
競爭核心:技術、人才、經驗、交付、服務
對于鋰電生產制造,日韓等國起步較早,一度在國際市場上形成壟斷地位,大量鋰電廠商只能依賴國外進口設備和技術,但隨著近兩年國內企業的發力,逐漸實現追平趕超。當下,鋰電作為新能源的熱門細分領域,已經開啟新一輪的規?;?、自動化、智能化趨勢,移動機器人行業作為現代智能設備的代表,已基本實現國產化,其市場的應用和競爭格局已經初現端倪。

新能源狂潮來勢洶洶,鋰電作為當下大熱門細分領域,從長遠來看還存在著很大的增量空間,也吸引了大量企業的目光。
新松在2021依靠在前段工序積累的競爭優勢,2021年拿下了多個鋰電行業訂單;佳順智能作為最早進入鋰電行業的AGV企業之一,與多家鋰電企業建立了合作關系。據張金亮透露,當前佳順智能在新能源業務已占公司整體業務的40%,未來占比還將進一步提高。
張金亮預測,“當前鋰電領域大火,AGV行業受此影響,未來幾年在這一領域的需求增長將達到80%左右。”
但在巨大的機遇面前,移動機器人企業要切入鋰電市場也并非易事,需要結合企業自身的情況考慮。
產品要“量身定制”,企業需要具備一定的技術能力
眾所周知,傳統鋰電制造生產線存在效率低、物料成本損耗大、車間管理困難等問題,隨著近年鋰電行業大肆擴張,國家倡導智能制造的大背景下,鋰電頭部企業逐步引入機器人柔性制造。但固有問題難以解決,鋰電行業的廠商們各家生產線都有不同的特點,沒有統一明確標準的生產規定,AGV難以實現場景規?;?,所以更考驗AGV供應商的技術“功力”。
王玉鵬表示,打鐵還需自身硬。新能源電池作為對安全性、一致性、可靠性要求極高的特殊制造業,廠商們在應用場景中更為注重AGV定位的精準度、與整體生產節拍的協調性、調度系統的穩定性以及數據采集的準確性,所以產品不僅需要“量身定制”,還要看“合不合適”。
張金亮同樣認為,“更重要的是,企業的技術發展不能依賴于向外引進,話語權決定在別人手里,企業本身也沒有核心競爭力,所以更多的是需要自我研發與突破。”
人才與豐富的經驗,缺一不可
同時,由于電池行業是近年突然爆火,而且基于大部分生產線只能定制化的特殊性,所以當前AGV行業對此存在大量的技術人員空白。目前對于電池市場,大部分的研發人員只能沿用業內早有的解決方案和技術套路,難以實現創新突破。王玉鵬認為,現在擁有獨立研發能力的技術人員正在成為廠商們選擇企業的重要原因之一。
張金亮則表示,在人才之外,企業的經驗沉淀也是關鍵因素之一。
他介紹,“即使企業能做出案例,但應用到實際,還是會多多少少出現一些問題,像端口無法對接、系統不穩定等等,這個過程就需要不斷地修復及迭代設計。前期進入鋰電市場的AGV企業在和鋰電廠商合作的過程中,已經把前面的路都走了一遍,后面進入的企業還要繞彎,所以現在
AGV企業要再新進入市場及得到鋰電廠商的認可還是存在一定難度。”
交付與服務是決定條件
近兩年各大鋰電廠商斥資加碼,為達到快速擴張建廠的需求,在選擇設備企業的時候會更加注重交付能力,張金亮表示,非標場景下,企業宣傳做的噱頭多響亮都沒用,客戶注重的是企業能不能交付,有沒有經驗。另一方面,他還提到,當前鋰電生產基本實現國有化,部分頭部鋰電廠商甚至對設備企業投資入股,但訂單仍然是在行業里統一招標中標,其中的重要因素是在于服務。“在同等條件下,客戶當然會傾向選擇售后服務更好更方便的。”
浪潮之下:回款難,利潤低
入局非易事,但仍然有實力雄厚的AGV企業通過渠道、技術、影響力等優勢成功躋身新能源行業一線。對此,王玉鵬認為,行業迅猛發展的過程中必然會造成不
健康的市場現象。
墊資回款周期長,盈利難
當前,鋰電市場的付款條件比較考驗供應鏈企業的墊資能力。王玉鵬介紹,一般成熟完善的生產制造業是根據市場的供給需求來擴產建廠,但在政策大環境加持下的新能源行業需要大量普及就勢必要在市場不飽和的情況下降低成本和大規模擴產,對此很容易就會造成后續工廠產能不飽和的情況。
“這就要求
AGV企業的墊資能力,因為產能不飽和,工廠不對設備驗收,回款周期長,對資金流較弱的企業而言是一個很大的考驗。”
張金亮則站在鋰電廠商的角度提出另一種看法,“鋰電的頭部企業有回款保障,但部分初創型企業起點是通過銀行貸款、融資等方法起家,這類的鋰電企業資金鏈穩定性的潛在風險較大,可能會有款項回收難的風險。”
此外,從盈利的角度來講,一般生產制造業可以通過產品的迭代來擴大利潤空間,但對于AGV機器人,只能通過技術迭代來實現利潤增長。
所以是“有金剛鉆才敢攬瓷器活兒“。
價格戰不是長久之計
有數據顯示,近年電池企業的市場進一步集中,規模前10的企業占據了90%的市場份額,受此影響,上游環節的AGV設備供應商們逐漸向頭部企業轉移,出現僧多肉少的情況,電池企業對AGV的篩選要求愈加嚴格,加之AGV行業內部的價格戰,導致部分企業一方面獲得來自鋰電的大額訂單,一方面盈利份額持續下降。
王玉鵬介紹,在鋰電前中后三段工序當中,前段工序涉及的工藝步驟最為核心復雜,對企業的技術要求較高,當前AGV企業在該段工序還存在很大的競爭空間。但中后段的競爭已經到了白熱化階段,大部分AGV企業都試圖以工藝簡單的激光叉車等產品滲透車間,再實現穩步向上爬坡的目的,由此造成了AGV企業在該工序的“扎堆”現象,為了爭奪市場站穩腳跟,只好打起價格戰。
張金亮也表示,盡管能依靠價格內卷搶占市場,但長期下去只能惡性循環,價格一壓再壓,今后將是成本價接單。
王玉鵬認為,“打價格戰不是長久之計,一方面企業自己吃虧,另一方面擾亂市場的良性競爭,一個企業想要穩固立足,只有專注于自身的技術發展,提升產品質量才是最好的出路。”
張金亮則表示,“在激烈的競爭局面下,企業選擇通過價格切入市場是無可厚非,但從根本上考量,要在市場長足發展,還需要找對符合企業自身的路線。”
結語:盡管新能源鋰電行業帶來巨大的潛力市場,但想要在風口浪尖站穩腳跟,企業自身需得具備穩固的實力。當前AGV企業持續入局,未來的發展如何,還有待時間去檢驗。